Shining a Light on the Dark Practice of Rx Price Gouging
Remember Martin Shkreli, the indicted former CEO of Turing Pharmaceuticals, who increased the price of HIV treatment 5,000%, from $13.50 to $750 a pill overnight? How could those who saw his image forget how this villain became even more dastardly when, to avoid incriminating himself, he invoked the 5th amendment, smirking before a congressional committee and tweeting that they were “imbeciles”? Shkreli embodied everything that’s wrong with drug price gouging today.
Drug profits continue to rise faster than any other healthcare
sector, affecting approximately half of all Americans and 90% of seniors who take a prescription drug. Prescription drug spending spiked 12% in 2014 – the largest increase in a decade – helping the United States maintain the dubious distinction of paying the highest costs for drugs in the world. Prescription drug spending in the US was approximately $457 billion in 2015, or almost 17% of overall health spending. Three-quarters of the public thinks drug costs are too high as drug makers continue to raise prices on branded drugs and cost savings in generics slow.
Many factors drive drug prices. Greed by pharmaceutical executives like Shkreli is only one of them. New medications for hepatitis C drive overall upward costs because they can be used by millions of people. Because they are used by small populations for a short time, specialty drugs for rare or complex conditions do not make as much impact, but still inflate the bottom line.
According to the Tufts Center for the Study of Drug Development, the cost of developing a prescription drug that gains market approval is $2.6 billion. The drug companies’ argument that R&D costs account for high drug costs is bogus, because much of the basic science research is conducted by government-funded researchers and agencies like the National Institutes of Health. Furthermore, America bears the brunt of development costs for drugs sold across the world, often at significant discounts to what we pay in this country.
Mergers and acquisitions cut competition, allowing drug companies to raise medication prices across the board. Healthcare fraud contributes further to costs, adding almost $100 billion or approximately 10% to annual Medicare and Medicaid spending. The news is full of pharmaceutical manufacturers paying kickbacks to providers, clinics functioning as “pill mills,” and perpetrators recycling drugs by pre-signing thousands of prescriptions for drugs for fake patients, falsifying the records and billing the prescriptions for the fake patients and then reselling the drugs to obtain more reimbursement.
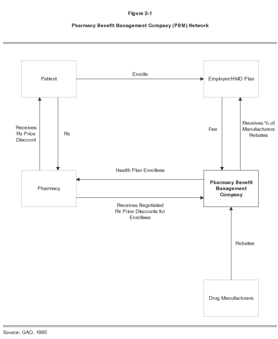
![]() |
| [Click to Enlarge] |
When drug prices escalate, health plans may remove certain expensive medications from their formulary, eventually raise insurance premiums and demand patients pay more out-of-pocket expenses. As medications become pricier, some patients seek cheaper and sometimes unproven alternatives from places like Mexico and Canada, raising safety issues. Others take lower dosages than prescribed. Some patients stop taking their medications altogether, get sicker and face higher medical costs and even the prospect of death.








