The partnership between Walgreens and OptumRx may help bring an end to speculation Walgreens will buy its own PBM company as the drugstore chain instead works more closely with health plans and PBMs on commercial deals. Some on Wall Street have speculated Walgreens may need to own a PBM like its rival CVS Health, which has for years now owned a PBM in Caremark.
![]() |
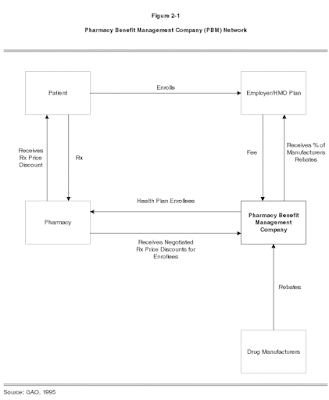
| [Click to Enlarge] |
OptumRx and Walgreens say their partnership will offer a “more convenient, accessible and connected pharmacy experience.” No financial terms were disclosed of the new integrated pharmacy care offering the two will make available to commercial clients effective Jan. 1, 2017.
The partnership gives enrollees in OptumRx drug benefit plans the option to fill 90-day prescriptions for the same cost at the generally cheaper home delivery co-payment level.
Tyrone’s comment: Plan sponsors who have OptumRx as their PBM vendor and are keen on eliminating overpayments should insist on being able to view the pharmacy network contract(s) between OptumRx and Walgreens. This deal will inevitably create an opportunity for spreads larger than normal; any spread is unacceptable.
Optum , which manages more than one billion prescriptions, and Walgreens, with its network of more than 8,000 drugstores, will also work to improve clinical outcomes by sharing health data and analytics while connecting enrollees in Optum and UnitedHealth benefit plans with “clinical guidance” that addresses various diseases and drug adherence.
“By integrating Walgreens industry-leading in-store pharmacy capabilities and convenient retail locations with OptumRx’s advanced pharmacy care services, we expect to create significant value for our clients and members,” Optum chief executive officer Larry Renfro said in a statement.
